在全球细菌耐药性不断攀升、慢性创面难以治愈的背景下,中国农业科学院蜜蜂研究所蜂产品质量与风险评估创新团队聚焦“天然蜂产物+先进材料”的跨学科融合,成功研发出一种具备抗菌、抗炎、抗氧化、促愈合多重功效的新型纳米水凝胶。这一成果于2025年7月8日正式发表于国际权威期刊《Chemical Engineering Journal》(化学工程杂志),论文题为“多靶向调控角质形成细胞促进感染性创面再生”。该成果为慢性伤口管理提供了无抗生素、天然高效的解决方案,为“以蜂产品为基础的功能性医用材料”开辟了全新路径。

图1. 10-HDA@CDs和10-HDA@CDs@HON/SA-DA水凝胶制备流程及作用机制
在自然来源的药物治疗剂中,蜂王浆因其富含蛋白质、脂质和生物活性脂肪酸的多效性特性,已被视为治疗慢性炎症和代谢性疾病的潜在辅助剂。其中,活性不饱和脂肪酸10-羟基-2-癸烯酸(10-HDA,王浆酸)占蜂王浆脂质组50%以上,不仅是其质量标志物,更是发挥抗菌、抗炎、抗氧化及皮肤修复作用的关键分子。然而,10-HDA的强疏水性导致其生物利用度低、难以在组织中达到有效治疗浓度,限制了其生物活性的开发与应用。
为突破此瓶颈,本团队创新性地提出“纳米递送+持续释放”策略:首先,采用邻苯二胺前体合成具有优异水溶性、生物相容性、组织穿透能力且不产生活性氧的碳量子点(CDs)作为载体;随后,通过化学键合将10-HDA负载于CDs表面,形成10-HDA@CDs纳米粒子,显著提升其稳定性和活性释放效率,大幅增强了其抗炎、抗菌等生物活性。
为进一步克服碳点系统伤口驻留时间短、界面粘附差和控释能力弱的局限,本团队继而构建了以天然来源蜂蜜、多巴胺和海藻酸钠为基体的HON/SA-DA复合水凝胶网络,并将10-HDA@CDs纳米粒子负载其中,最终制备出10-HDA@CDs@HON/SA-DA多功能水凝胶敷料。该复合敷料能在生理环境下实现10-HDA@CDs的高效释放,并具有良好的生物相容性与安全性。最终,该材料成功整合了10-HDA的多种生物活性(强效抗菌、抗炎、抗氧化、促皮肤修复)与水凝胶的物理屏障保护、湿性愈合环境维持、增强伤口粘附和延长药物作用时间等特性,有效克服了10-HDA的应用瓶颈,显著提升了其在创伤治疗中的效果,为蜂王浆活性成分的高效利用提供了创新解决方案。

图2. 10-HDA@CDs及10-HDA@CDs@HON/SA-DA水凝胶表征
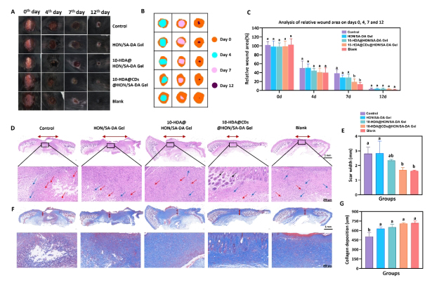
在小鼠金黄色葡萄球菌感染的全层皮肤创面模型中,10-HDA@CDs@HON/SA-DA水凝胶展现出显著促愈合效果,不仅能加速创面收缩与愈合进程,改善愈合质量(减少瘢痕、增加胶原沉积),同时促进血管生成、成纤维细胞活性及抗炎因子表达,显著降低炎症水平。单细胞RNA测序揭示该水凝胶能逆转感染导致的表皮角质形成细胞亚群失衡,调控其增殖分化以促进再上皮化;促进毛囊干细胞功能恢复及皮肤附属器(如毛囊)重建;并在分子层面抑制氧化应激与慢性炎症通路,激活Wnt、JAK-STAT等关键再生信号通路。综上,该水凝胶通过可多靶点协同调控关键细胞与信号通路,有效促进感染创面组织再生。

图3. 10-HDA@CDs@HON/SA-DA水凝胶促进小鼠S. aureus感染全层皮肤创面愈合
该论文第一作者为中国农业科学院蜜蜂研究所博士研究生周恩宁,通讯作者为中国农业科学院蜜蜂研究所吴黎明研究员和李强强副研究员。该研究得到了北京市自然科学基金、中国农业科学院青年创新计划、农业科技创新计划和国家蜂产业技术体系等项目的支持。
