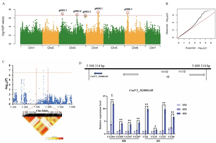
近日,中国农业科学院蔬菜花卉研究所葫芦科蔬菜遗传育种创新团队在黄瓜成株期耐热性候选基因挖掘方面取得重要进展,鉴定到5个参与热胁迫响应的候选基因。该研究是首次在全基因组范围内挖掘黄瓜植株响应热胁迫的候选基因,为耐热品种培育提供了基因资源。相关研究成果发表在《园艺学报英文版(Horticultural Plant Journal)》上。
该研究利用黄瓜成株期自然高温条件下的热害指数进行聚类分析,从88份黄瓜核心种质中鉴定出18份极端耐热种质和28份极端热敏种质,在全基因组范围内鉴定到5个与黄瓜植株热胁迫响应相关的QTL位点,通过同源基因功能注释、单倍型分析、时空表达分析,分别鉴定到5个参与热胁迫响应的候选基因。
该研究得到现代农业产业技术体系、中国农业科学院科技创新工程等项目支持。(通讯员 陈旭)
原文链接: https://doi.org/10.1016/j.hpj.2023.11.001

